咨询热线
400-102-0810

高考 | 2025年上海市普通高校考试招生报名条件出炉!哪些考生能报名?

上海市教育委员会近日发布要求做好2025年上海市普通高校考试招生报名工作的通知。2025年本市普通高校考试招生包括春季考试招生、专科层次依法自主招生、招收中等职业学校应届毕业生考试和秋季统一高考招生。根据国家有关法规、教育部和公安部有关普通高校考试招生报名的工作规定,结合本市实际,现将2025年本市普通高校考试招生报名工作有关事项通知如下:


图片
一、报名条件


  (一)遵守中华人民共和国宪法和法律。

  (二)身体状况符合相关要求。

  (三)报考对象

  1.符合下列条件的本市户籍人员可在沪报考:

  具有本市常住户籍的高中阶段学校毕业生或具有同等学力者(含具有本市常住户籍的非本市高中阶段学校毕业生)。

  2.符合下列条件之一的非本市户籍人员可在沪报考:

  (1)考生为积分达到标准分值的《上海市居住证》持证人的同住子女,且在本市参加中考或父母一方连续持有《上海市居住证》3年,同时须本市高中阶段学校毕业;

  (2)考生为《上海市海外人才居住证》留学人员持证人的同住子女,且须本市高中阶段学校毕业;

  (3)考生为持有效《具有本市户籍留学人员其持外国护照子女享受优惠政策证明》的留学人员其持外国护照子女,且考生须是参加本市中考并具有本市高中阶段完整学习经历的应届毕业生或2024年已列入本市高考报名库的往届毕业生;

  (4)考生父母双方或一方现属本市常住户籍,考生本人持《上海市居住证》,且考生须是参加本市中考并具有本市高中阶段完整学习经历的应届毕业生或2024年已列入本市高考报名库的往届毕业生;

  (5)考生父母双方或一方是经市政府合作交流办认定的驻沪机构工作人员,且考生须是参加本市中考并具有本市高中阶段完整学习经历的应届毕业生或2024年已列入本市高考报名库的往届毕业生;

  (6)考生为在沪定居并持有签发地为上海的《中华人民共和国外国人永久居留身份证》的外国人,且为高中阶段学校毕业生;

  (7)考生父母双方或一方是在沪博士后科研流动站(工作站)在站人员,且考生为高中阶段学校毕业生;

  (8)考生属在沪台胞,香港、澳门特别行政区永久居民身份,且为本市高中阶段学校毕业生;

  (9)考生为梅山、大屯、鲁矿三地上海后方基地单位职工子女,且纳入市教委锁定名单,须参加本市中考且本市高中阶段学校毕业。

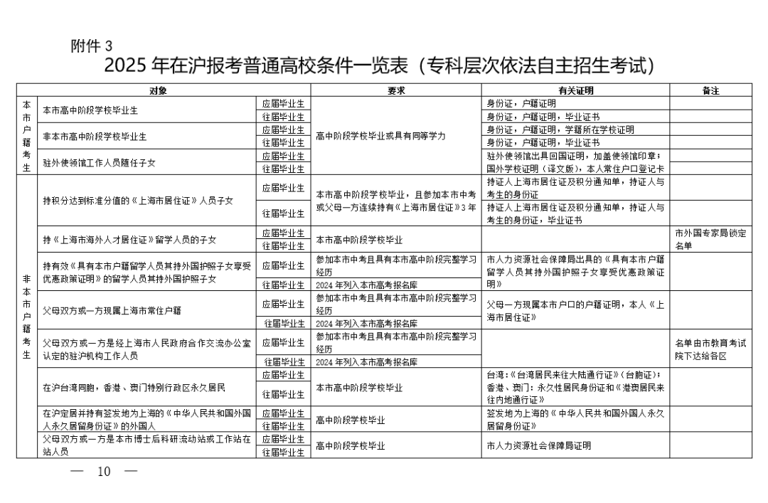
  2025年在沪报考普通高校条件详见附件1-4。

图片

图片

图片

图片

图片


图片
二、下列人员不属于报考对象


  (一)具有普通高等学历教育资格的高校在校生,或已被普通高校录取并保留入学资格的学生;

  (二)高中阶段学校非应届毕业的在校生;

  (三)在高中阶段非应届毕业年份以弄虚作假手段报名并违规参加普通高校招生考试(包括全国统考、省级统考和高校单独组织的招生考试)的应届毕业生;

  (四)因违反国家教育考试规定,被给予暂停参加普通高校招生考试处理且在停考期内的人员;

  (五)因触犯刑法受到刑事处罚、尚在处罚期内的。其中,未成年人按相关法律规定执行。


图片
三、其他报名要求


  (一)按教育部规定,不参加2025年本市普通高校考试招生直接办理录取手续的保送生、运动训练、武术与民族传统体育专业考生,以及其他特殊类别考生,也必须办理报名手续。

  (二)中高职教育贯通培养模式试点、中等职业教育—应用本科专业贯通培养模式试点(即中高职贯通、中本贯通)、五年一贯制需办理转入高等学校手续的学生也须根据上海市教育考试院的具体安排办理报名手续。

  (三)根据国务院和本市高考改革相关规定,2025年本市统一高考科目为语文、数学、外语3门。秋季统一高考外语科目考试实行一年两考,考试时间分别为1月和6月,其中1月的外语科目考试即为2025年春季考试外语科目考试。外语科目的考试语种分设英语、俄语、日语、法语、德语、西班牙语6种,由报考学生任选1种,两次外语科目的考试语种必须一致。

  (四)春季考试招生报名考生不含本市中等职业学校(含中专、职校和技校,下同)的应届毕业生。

  (五)本市户籍和符合非本市户籍在沪报考条件的2025年中等职业学校应届毕业生,在5月招收中等职业学校应届毕业生考试和秋季统一高考中,只能选择其中一次参加考试。

  (六)考生为持有积分未达到标准分值的《上海市居住证》持证人的同住子女,且参加本市全日制普通中等职业学校自主招生考试并完成全日制中等职业教育完整学习经历的毕业生,以及长三角示范区职教一体化招收的在本市中等职业学校就读的吴江、嘉善两地学生并完成全日制中等职业教育的毕业生。其中,应届毕业生只可参加3月专科层次依法自主招生考试和5月招收中等职业学校应届毕业生考试的专科层次录取,往届毕业生只可参加3月专科层次依法自主招生考试。

  (七)具有本市户籍,入伍前具有高中阶段毕业学历或具有同等学力的2023、2024年退役士兵报考相应考试须按规定完成报名。

  (八)本市新疆、西藏中职班应届毕业生(名单由市教委锁定)只可报名参加3月专科层次依法自主招生考试。

  (九)《上海市居住证》持证人或同住子女在参加相应考试期间,持证人的《上海市居住证》必须在有效期内;在沪台胞考生所持《台湾居民来往大陆通行证》(即台胞证),香港、澳门特别行政区永久居民身份考生所持永久性居民身份证、《港澳居民来往内地通行证》、外国人持有《中华人民共和国外国人永久居留身份证》,均必须在有效期内。

  (十)18至24周岁男性公民须经查验兵役证(符合报名条件的外国人、在沪台胞、香港及澳门特别行政区永久居民身份除外)。

  (十一)考生应在规定时间内完成网上报名手续及相关资格审核,各类考生报名条件参见附件1-4。考试与志愿填报时间以后续相关文件为准。

  

图片
四、外省市生源考生户籍处理规定


  根据市公安局《关于妥善处理被本市普通高校录取的在沪借考的外地生源学生的户口迁移问题的通知》(沪公治通〔2007〕85号),2025年非本市户籍在沪报考对象被本市普通高校录取后不再办理户口迁移手续,学业结束后按非上海生源户籍规定处理。

图片
五、工作要求


  上海市教育考试院按本文件精神另行制定《2025年上海市普通高校考试招生报名实施办法》。

  各相关单位须完善考生数据库,积极构建信息平台,联合公安、人力资源社会保障等部门做好信息核查工作,确保信息准确和安全。

  各区要进一步完善考试招生报名工作责任制和责任追究制度,明确考试招生报名工作由各区教育局分管局长负责。进一步完善户籍、学籍双认定以及其他行之有效的高考考生报名资格审查办法。区招考职能部门应根据考生数据库,认真做好在本区确认考生高考资格的审定工作,考生所在学校(高中学校、中等职业学校)应认真做好本校应届高中阶段毕业生的高考资格审定工作,涉及资格审定的相关材料要留存备查。市教委将联合有关部门对高考报名信息予以抽查。凡提供虚假个人信息或申请材料的,将按有关规定认定为在国家教育考试中作弊,取消其当年高考报名、考试和录取资格,并视情节轻重给予3年内暂停参加各类国家教育考试的处理。

  请各区教育局与相关部门通力协作,共同做好2025年上海市普通高校考试招生的报名工作。若有特殊情况,请于2025年4月11日前填妥《区教育局特殊情况考生申报表》(附件5),及时报市教委审批。

图片


来源:上海教育


注:本文转载自昂立中学生,转载目的在于传递更多信息,并不代表本网赞同其观点和对其真实性负责。如有侵权行为,请联系我们,我们会及时删除。

热门文章

统一客服电话

400-102-0810

关注我们